芯城品牌采购网 > 品牌资讯 > TI

12月18日消息,全球知名模拟芯片厂商亚德诺半导体(AnalogDevices,简称ADI)近日向客户发布调价通知,计划自2026年2月1日起,对其全系列产品实施价格上调。据业内消息,此次调价将根据客户层级及具体料号采取差异化定价策略,整体平均涨幅约为15%。其中,近千款军规级MPNs产品(后缀/883)的涨幅或将高达30%。目前,相关执行细则仍在最终确认阶段。ADI在调价函中表示,本轮涨价主要受

芯城品牌采购网

12757

德州仪器(TexasInstruments,TI)近日宣布,其位于美国德克萨斯州谢尔曼(Sherman)的全新半导体制造基地已正式投产,开始量产300mm(12英寸)晶圆。作为该园区首座晶圆厂,SM1已全面上线,并已启动向客户交付芯片,后续计划将产能提升至每日数千万颗芯片。德仪表示,谢尔曼晶圆厂项目是公司此前公布的总额约600亿美元美国半导体制造投资计划的重要组成部分。目前,第二座晶圆厂SM2正在

芯城品牌采购网

4461

英飞凌OptiMOS™7系列震撼登场-芯城品牌采购网

英飞凌正式推出全新OptiMOS™7系列功率MOSFET,以“应用导向”创新思维重构产品设计逻辑,针对不同场景需求量身定制解决方案,不仅树立功率MOSFET技术新标杆,更将推动各行业功率转换系统迈入能效与性能双升级的新阶段。面向云端算力核心需求,OptiMOS™7开关优化型功率MOSFET专为未来数据中心、服务器及电信设备打造,为高负载电源管理注入“冷静基因”。该款产品针对硬开关与软开关拓扑进行专

芯城品牌采购网

3569

英特尔、AMD、TI等芯片巨头遭诉讼,涉嫌“无视”其芯片流入俄罗斯-芯城品牌采购网

12月10日,英特尔AMD、德州仪器三大芯片巨头被卷入一系列重磅诉讼,一同涉案的还有沃伦·巴菲特旗下伯克希尔·哈撒韦控股的半导体分销商贸泽电子(MouserElectronics)。原告方在得克萨斯州法院提起的五起诉讼中指控,这些企业对第三方违反美国制裁、向俄罗斯转售受限芯片的行为存在“故意无视”,最终导致其技术被用于制造攻击乌克兰平民的武器。美国律师米卡尔・瓦茨联合贝克・豪斯泰勒律所,代表数十

芯城品牌采购网

13802

LATTICE莱迪思FPGA助力超级高铁及电机设计-芯城品牌采购网

LATTICE莱迪思作为低功耗可编程器件FPGA的领先供应商,可持续性一直是莱迪思产品创新的核心指导原则。LATTICE莱迪思在过去几年中与Swissloop合作,并继续支持他们的超回路列车研究项目。这是学生组织卓有成效的一年。本文将介绍该团队在2022年的一些项目进展,以及Swissloop领导人RogerBarton和HannoHiss所做的卓有成效的工作。Swissloop是一个由苏黎世联邦

芯城品牌采购网

10411

TI德州仪器半导体分享:突破功率器件密度障碍的3种方法-芯城品牌采购网

几乎每个应用中的半导体数量都在成倍增加,电子工程师面临的诸多设计挑战都归结于需要更高的功率密度。例如下面这几类应用:超大规模数据中心:机架式服务器工作使用的功率让人难以置信,这让公用事业公司和电力工程师难以跟上不断增长的电力需求。电动汽车:从内燃机到800V电池包的过渡会导致动力总成的半导体组件数量呈指数增加。商业和家庭安防应用:随着可视门铃和互联网协议摄像头变得越来越普遍,它们的尺寸越来越小,这

芯城品牌采购网

9834

TI教你解决MCU单片机800V电动汽车EV牵引逆变器常见设计挑战的三种方式-芯城品牌采购网

解决MCU单片机800V电动汽车EV牵引逆变器常见设计挑战的三种方式在电动汽车(EV)牵引逆变器是电动汽车的核心。它将高压电池的直流电转换为多相(通常为三相)交流电以驱动牵引电机,并控制制动产生的能量再生。电动汽车电子产品正在从400V转向800V架构,这有望实现:快速充电–在相同的电流下提供双倍的功率。通过利用碳化硅(SiC)提高效率和功率密度。通过使用更细的电缆减少相同额定功率下800V电压所

芯城品牌采购网

10629

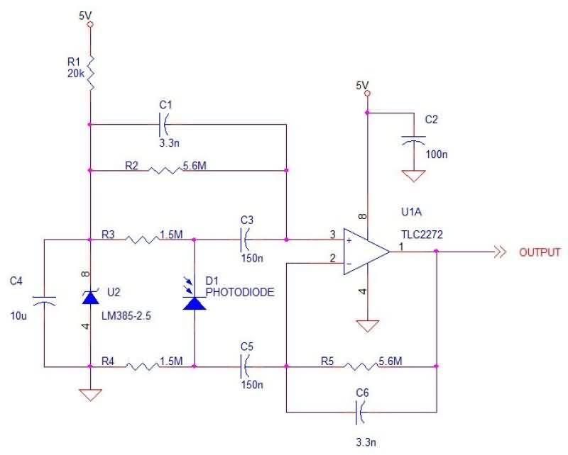
交流耦合TIA拒绝明亮的环境光源-芯城品牌采购网

由于其简单性和低成本,绿色LED照明的心跳传感器现在几乎无处不在,在大多数消费者健康产品以及许多手机和手表中都能找到。但是,尽管它们具有所有优势,但我观察到它们经常受到环境因素的影响,这些因素会降低它们的准确性,在某些情况下,它们甚至根本无法进行测量。这些因素包括对手指放置的敏感性、LED光源与传感器之间距离的变化以及环境光侵入。这促使我考虑制造一个交流耦合跨阻放大器(TIA),它对明亮的环境光(

芯城品牌采购网

9626

全球第四大汽车制造商Stellantis将暂停法国雷恩工厂生产-芯城品牌采购网

汽车制造商Stellantis发言人于当地时间周三表示,由于芯片短缺,其位于法国布列塔尼的Rennes-LaJanais雪铁龙工厂将于7月3日停产。据路透社报道,Stellantis发言人补充说道,法国东部索肖标致(SochauxPeugeot)工厂的停产将延长至下周末,也是因为半导体供应问题。此前Stellantis首席执行官CarlosTavares表示,预计半导体短缺将延续到2022年年底,

芯城品牌采购网

8726

英飞凌推出高度集成的MOTIX™电机控制器和三相栅极驱动器-芯城品牌采购网

【2022年7月6日,德国慕尼黑讯】凭借其众多优点,三相无刷直流(BLDC)电机正在成为设计现代化电池供电型电机产品的首要选择。然而,为了让产品符合人体工学设计并延长电池的使用寿命,需要缩小产品的尺寸并减轻重量,这给产品设计带来了巨大挑战。为了帮助设计师满足终端市场的需求,英飞凌科技股份公司推出了完全可编程的电机控制器MOTIX™IMD700A和IMD701A。它们采用9x9mm264引脚VQFN

芯城品牌采购网

9524

TI芯科技赋能中国新基建之可再生能源:新能源大变局的背后-芯城品牌采购网

2022年4月,彭博社一篇题为《“空气比北京还差”不再算是羞辱》的报导向西方展示了一个事实,北京的天空已不再常有雾霾相伴。此时回望2013年国务院“大气十条”提出要调整能源结构、增加清洁能源供应,之后中国与世界各国一起促成了《巴黎气候协定》,以及人人耳熟能详的“碳达峰”“碳中和”,再看看从西电东输再到东数西算,可以说中国新能源的势头正在持续增强。前所未有的转型让我们回顾一下能源技术的转型史。18世

芯城品牌采购网

10890